
UX Designer and Researcher
Iterate. Iterate. Iterate

An iterative approach to this project allowed for rapid resolution of misunderstandings within the project team and established clarity early in the development lifecycle
Ideation

Narrative ideation focused on the data collected on each local authority - how could we use this information to create narratives to test at each point in the user journey?
Low fidelity prototypes enabled quick development of ideas that ensure maximum delivery of value
Clickable and responsive prototypes gave a realistic user experience for testing.
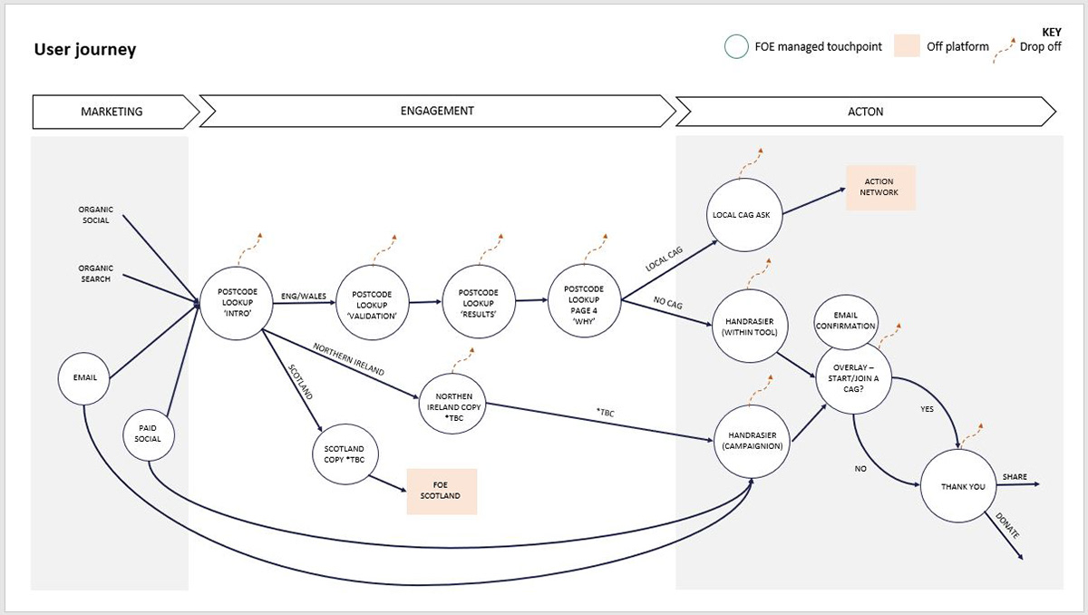
User journeys helped visualise the series of steps a user may take. They help the project team analyse if there were any parts of the process that can be consolidated (in this case the 'validation' and 'why' screen were cut from the final design). User journeys were also used in this project to ensure that measurement and analysis occurred at each touchpoint to assess the success of the climate action tool.
How climate-friendly is your community?

THE IMPACT
#TakeClimateAction

Postcode lookup tool was featured in Time Out magazine.